活動花絮

日期:2022-01-01 ~ 2022-12-31

點閱:149

參考檔案:

以生活實驗室為基礎的創新教學實踐

SDGs:優質教育 永續城市與社區 
為了增能老師在實作課程上的嘗試,特別是面對真實世界的議題討論,探索工具是重要的關鍵。本校將組織相關設計領域的師資,結合未來學專業所倡議的「未來思考」工具,強化師生的探究能力,可以符應108課綱的「終身學習者」目標。

生活實驗室
面對變動的未來,將真實場域當作為「生活實驗室」進行課程操作的連結,強調議題的真實性,嘗試系統性地與使用者「共同創造(Co-creation)」。面對社會轉變的議題,以創新提案作為啟動,結合行動與研究的開放性創新操作系統。這是創新課程努力的目標。
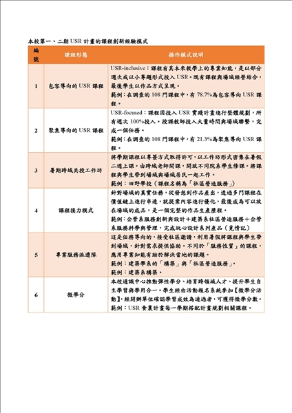
彙整本校前五年計畫累積的不同連結程度的課程經驗,如下表所描述。過程中也將這些經驗整理成為演講,透過本校的教師成長演講進行交流活動,這些將學生帶到場域的課程,經過整理之後,回饋全校老師參考,可以成為課程創新的經驗。同時,本校鼓勵老師將這些創新經驗整理成為可以申請教學實踐研究計畫的提案,以及參加本校的創新教學獎勵。
以生活實驗室為基礎的創新教學實踐
以生活實驗室為基礎的創新教學實踐

計畫別:在地實踐成就使命--大學社會責任實踐

發佈單位:大學社會責任實踐辦公室

上一則:深耕與連結-我們在PO村的行動
下一則:AI900: Microsoft Azure AI 全英語基礎認證培訓課